廣東省人民政府辦公廳關于印發廣東省
貫徹落實國務院辦公廳2021年政務公開
工作要點分工方案的通知
粵府辦〔2021〕17號
各地級以上市人民政府,省政府各部門、各直屬機構:
《廣東省貫徹落實國務院辦公廳2021年政務公開工作要點分工方案》已經省人民政府同意,現印發給你們,請認真貫徹執行。
各地、各部門要以習近平新時代中國特色社會主義思想為指導,全面貫徹黨的十九大和十九屆二中、三中、四中、五中全會精神,立足新發展階段、貫徹新發展理念、構建新發展格局,推動高質量發展,堅持以人民為中心深化政務公開,緊緊圍繞國家大局和省委、省政府中心工作,充分發揮政務公開在建設法治政府、服務型政府和優化營商環境等方面的促進作用,加快轉變政府職能,推動政府決策和管理服務更加透明規范,以優異成績慶祝中國共產黨成立100周年,為我省在全面建設社會主義現代化國家新征程中走在全國前列、創造新的輝煌作出新的貢獻。
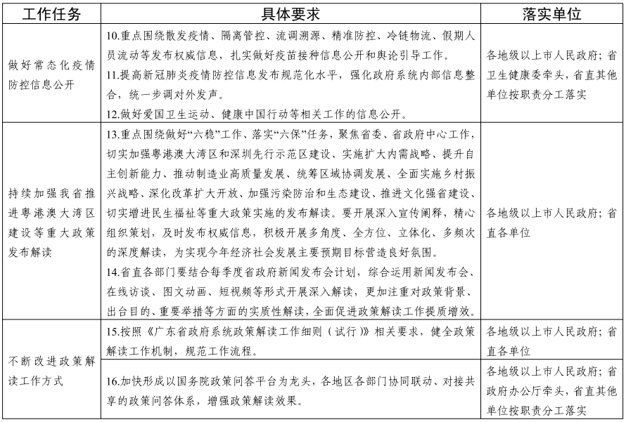
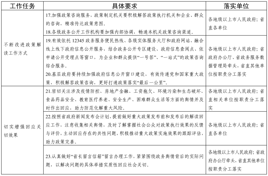
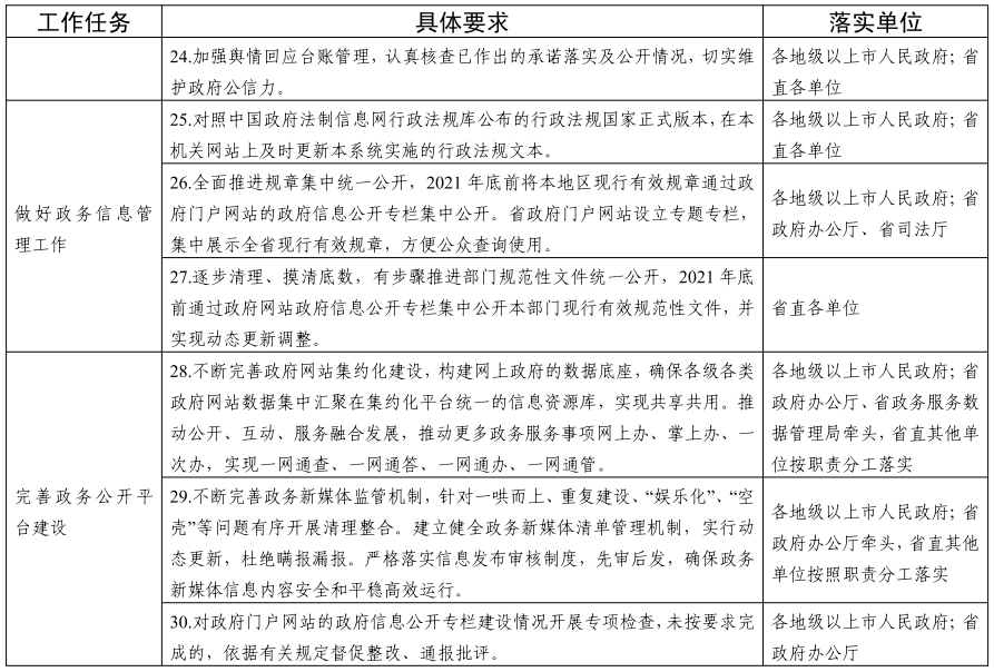
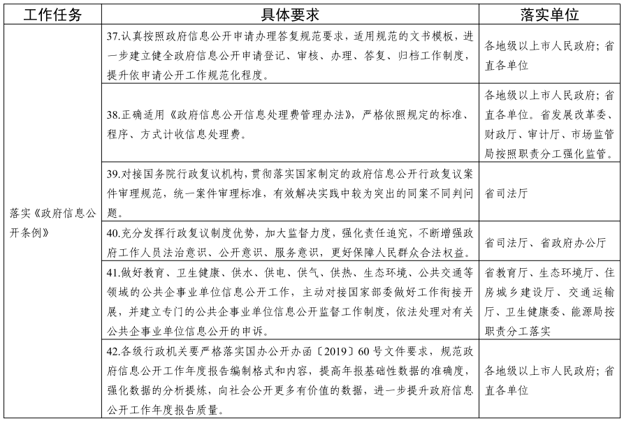
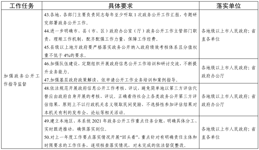
各地、各部門要結合實際制定具體工作措施,建立本地區、本系統2021年政務公開工作重點任務臺賬,明確具體分工、實時跟進推動,確保落實到位。省各有關單位要根據職責分工,主動加強與國務院有關部門的請示對接,加強對本系統政務公開工作的指導。各地要緊緊圍繞國家和省相關重點工作要求,加快部署推動本地區政務公開工作。各地、各部門貫徹落實要點的主要情況,要納入政府信息公開工作年度報告予以公開。省政府辦公廳將加強監督考核,把落實情況作為重要內容納入政務公開工作考評。
廣東省人民政府辦公廳
2021年5月28日






