粵府辦〔2017〕60號
廣東省人民政府辦公廳轉發國務院辦公廳
關于制定和實施老年人照顧
服務項目意見的通知
各地級以上市人民政府,各縣(市、區)人民政府,省政府各部門、各直屬機構:
經省人民政府同意,現將《國務院辦公廳關于制定和實施老年人照顧服務項目的意見》(國辦發〔2017〕52號,以下簡稱《意見》)轉發給你們,請認真貫徹執行。
我省已進入人口老齡化快速發展階段,老年人照顧服務呈現出需求大、多樣化等新特點,做好老年人照顧服務工作意義重大。各地、各有關部門要高度重視,切實加強組織領導,強化部門配合,以老年人權益保障法為基本依據,以滿足老年人迫切需求為導向,大力推進老年人照顧服務工作,確保取得實效。省有關部門要按照《意見》明確的重點任務及分工安排,結合國家部委具體工作部署,逐項制訂我省的實施辦法或方案,明確時間節點、進度要求和配套措施,并認真組織實施。各地要結合本地實際,細化目標任務,加大統籌推進力度,確保《意見》各項重點任務落到實處。各地、省有關部門出臺的配套政策措施要及時報省民政廳備案。對各地、各有關部門落實情況,省政府將適時組織開展督促檢查。
廣東省人民政府辦公廳
2017年10月3日
國務院辦公廳關于制定和實施
老年人照顧服務項目的意見
國辦發〔2017〕52號
各省、自治區、直轄市人民政府,國務院各部委、各直屬機構:
大力弘揚敬老養老助老社會風尚,做好老年人照顧服務工作,提升老年人的獲得感和幸福感,是社會主義制度優越性的具體體現,是社會主義核心價值觀的內在要求,是實現脫貧攻堅、全面建成小康社會的重要任務,是積極應對人口老齡化,推動民生改善、促進社會和諧的實際舉措。根據《中華人民共和國老年人權益保障法》,經黨中央、國務院同意,現就制定和實施老年人照顧服務項目提出如下意見:
一、總體要求
(一)指導思想。
全面貫徹黨的十八大和十八屆三中、四中、五中、六中全會精神,深入貫徹習近平總書記系列重要講話精神和治國理政新理念新思想新戰略,落實黨中央、國務院關于老年人照顧服務工作的決策部署,從我國國情出發,立足老年人法定權益保障和服務需求,整合服務資源,拓展服務內容,創新服務方式,提升服務質量,讓老年人享受到更多看得見、摸得著的實惠,使老年人共享改革發展成果,推動實現老有所養、老有所醫、老有所為、老有所學、老有所樂。
(二)基本原則。
黨政主導,社會參與。堅持黨委領導、政府主導,發揮黨委和政府在統籌規劃、示范引領、監督管理等方面的作用。堅持社會參與、全民行動,注重發揮家庭養老的基礎作用,鼓勵和引導社會力量開展專業化、多元化照顧服務。
突出重點,適度普惠。根據經濟社會發展水平細化照顧服務項目,合理確定照顧服務的對象、內容和標準,兼顧不同年齡特點,重點關注高齡、失能、貧困、傷殘、計劃生育特殊家庭等困難老年人的特殊需求。
因地制宜,循序漸進。引導和推動各地結合實際,積極穩妥地開展老年人照顧服務工作,堅持量力而行、穩步推進。鼓勵有條件的地方探索創新、先行先試,為逐步擴大照顧服務范圍積累經驗。
政策銜接,強化服務。注重與社會保險、社會救助、社會福利、慈善事業等政策制度有效銜接,統籌各類服務資源,形成保障合力,讓老年人享受更多優質、便捷、公平、安全的優先優惠服務。
城鄉統籌,和諧共融。加大基本公共服務資源向農村傾斜配置力度,提高農村老年人照顧服務的可及性和便利性。強化照顧服務過程中的代際支持,營造互尊互愛互助的良好氛圍,增進社會和諧。
二、重點任務
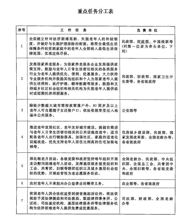
(一)全面建立針對經濟困難高齡、失能老年人的補貼制度,并做好與長期護理保險的銜接。將符合最低生活保障條件的貧困家庭中的老年人全部納入最低生活保障范圍,實現應保盡保。
(二)發展居家養老服務,為居家養老服務企業發展提供政策支持。鼓勵與老年人日常生活密切相關的各類服務行業為老年人提供優先、便利、優惠服務。大力扶持專業服務機構并鼓勵其他組織和個人為居家老年人提供生活照料、醫療護理、精神慰藉等服務。鼓勵和支持城鄉社區社會組織和相關機構為失能老年人提供臨時或短期托養照顧服務。
(三)除極少數超大城市需按政策落戶外,80周歲及以上老年人可自愿隨子女遷移戶口,依法依規享受遷入地基本公共服務。
(四)推進老年宜居社區、老年友好城市建設。提倡在推進與老年人日常生活密切相關的公共設施改造中,適當配備老年人出行輔助器具。加強社區、家庭的適老化設施改造,優先支持老年人居住比例高的住宅加裝電梯等。
(五)深化敬老月活動,各級黨委和政府堅持每年組織開展走訪慰問困難老年人活動。發揮基層服務型黨組織和工會、共青團、婦聯等群團組織以及城鄉基層社會組織的優勢,開展經常性為老志愿服務活動。
(六)農村老年人不承擔興辦公益事業的籌勞義務。
(七)貧困老年人因合法權益受到侵害提起訴訟的,依法依規給予其法律援助和司法救助。鼓勵律師事務所、公證處、司法鑒定機構、基層法律服務所等法律服務機構為經濟困難老年人提供免費或優惠服務。
(八)進一步推動擴大法律援助覆蓋面,降低法律援助門檻,有條件的地方可適度放寬老年人申請法律援助的經濟困難標準和受案范圍。
(九)支持城市公共交通為老年人提供優惠和便利,鼓勵公路、鐵路、民航等公共交通工具為老年人提供便利服務。
(十)綜合考慮老、幼、病、殘、孕等重點旅客出行需求,有條件的公共交通場所、站點和公共交通工具要按照無障礙環境建設要求,加快無障礙設施建設和改造,在醒目位置設置老年人等重點人群服務標志,開辟候乘專區或專座,為無人陪同、行動不便等有服務需求的老年人提供便利服務。
(十一)鼓勵通過基本公共衛生服務項目,為老年人免費建立電子健康檔案,每年為65周歲及以上老年人免費提供包括體檢在內的健康管理服務。
(十二)對符合條件的低收入家庭老年人參加城鄉居民基本醫療保險所需個人繳費部分,由政府給予適當補貼。
(十三)加大推進醫養結合力度,鼓勵醫療衛生機構與養老服務融合發展,逐步建立完善醫療衛生機構與養老機構的業務合作機制,倡導社會力量興辦醫養結合機構,鼓勵有條件的醫院為社區失能老年人設立家庭病床,建立巡診制度。
(十四)積極開展長期護理保險試點,探索建立長期護理保險制度,切實保障失能人員特別是失能老年人的基本生活權益。
(十五)加快推進基本醫療保險異地就醫結算工作,2017年底前基本實現符合轉診規定的老年人異地就醫住院費用直接結算。
(十六)鼓勵相關職業院校和培訓機構每年面向老年人及其親屬開設一定學時的老年人護理、保健課程或開展專項技能培訓。
(十七)鼓勵制定家庭養老支持政策,引導公民自覺履行贍養義務和承擔照料老年人責任。倡導制定老年人參與社會發展支持政策,發揮老年人積極作用。
(十八)推動具有相關學科的院校開發老年教育課程,為社區、老年教育機構及養老服務機構等提供教學資源及教育服務。支持興辦老年電視(互聯網)大學,完善老年人社區學習網絡。鼓勵社會教育機構為老年人開展學習活動提供便利和優惠服務。
(十九)老年教育資源向老年人公平有序開放,減免貧困老年人進入老年大學(學校)學習的學費。提倡鄉鎮(街道)、城鄉社區落實老年人學習場所,提供適合老年人的學習資源。
(二十)支持老年人開展文體娛樂、精神慰藉、互幫互助等活動,鼓勵和支持為鄉鎮(街道)、城鄉社區綜合服務設施、為老服務機構和組織因地制宜配備適合老年人的文體器材。引導有條件的公共圖書館開設老年閱覽區域,提供大字閱讀設備、觸屏讀報系統等。
三、組織實施
(一)加強組織領導。各級黨委和政府要充分認識做好老年人照顧服務工作的重要意義,將其列入議事日程和民心工程,納入目標管理績效考核內容,及時研究解決工作中遇到的困難和問題,做到認識到位、部署到位、措施到位、檢查到位、落實到位。
(二)健全保障機制。縣級以上政府要把老年人照顧服務工作所需資金和工作經費納入財政預算。建立多渠道資金籌措機制,積極引導社會組織和企事業單位以結對幫扶、設立公益基金、開展公益捐贈等多種形式參與和支持老年人照顧服務工作。創新和優化照顧服務提供方式,加大政府購買服務力度,依據相關規定,通過市場化方式,把適合的老年人照顧服務項目交由具備條件的社會組織和企業承擔。督促指導照顧服務提供方制定服務清單和辦事指南,簡化流程,提高效率。
(三)營造濃厚氛圍。各地區、各部門要進一步強化服務意識,推動公共服務行業履行社會責任,為老年人提供更多更好的照顧服務。各級各類媒體要廣泛宣傳老年人照顧服務政策,積極開展敬老養老助老教育活動,大力宣傳在老年人照顧服務工作中涌現出的先進單位和個人,按有關規定進行表彰獎勵,努力營造全社會關心、支持、參與老年人照顧服務工作的良好氛圍。
(四)強化督促檢查。各地區、各部門要加大對老年人照顧服務工作的檢查指導力度,健全綜合督查、專項督查、第三方評估等工作機制。充分發揮社會監督的作用,建立健全信息反饋機制,妥善解決照顧服務過程中老年人反映的問題。強化問責機制,對落實老年人照顧服務政策不力的單位和個人要嚴肅追究責任。
附件:重點任務分工表
中華人民共和國國務院辦公廳
2017年6月6日
附件


