主動公開
GMFG2019016號
明府辦〔2019〕41號
佛山市高明區人民政府辦公室關于印發《佛山市高明區既有住宅加裝電梯管理實施細則》
的通知
各鎮政府、街道辦,區政府各部門、直屬各單位:
《佛山市高明區既有住宅加裝電梯管理實施細則》業經區政府同意,現印發給你們,請認真貫徹執行。執行中遇到的問題,請徑向自然資源分局反映。
佛山市高明區人民政府辦公室
2019年12月27日
佛山市高明區既有住宅加裝電梯管理實施細則
第一章 總 則
根據《佛山市既有住宅加裝電梯管理辦法》(佛府辦〔2018〕37號)要求,為完善既有住宅的使用功能,進一步規范和指導我區既有住宅加裝電梯審批流程、前期協調及施工過程監管工作,結合實際,制定本實施細則。
第二章 適用范圍
本實施細則適用于我區行政區域內既有住宅加裝電梯的申報、建設和管理。
第三章 職責分工
成立我區既有住宅加裝電梯業務服務工作組(以下簡稱區工作組),負責統籌指導全區既有住宅加裝電梯協商協調、方案論證,以及組織相關工作人員培訓等工作。區工作組設在自然資源分局,由自然資源分局和區住建水利局安排人員組成。
自然資源分局負責牽頭對加裝電梯方案的可行性進行論證,對占用項目范圍以外土地的,提供項目范圍以外土地權屬人信息,核發建設工程規劃許可證。
區住建水利局負責施工圖審查監管,對報建項目工程質量安全進行監管,指導屬地鎮(街道)的質量安全監管工作(詳見附件2)。
各鎮政府(街道辦)負責加強對既有住宅加裝電梯業務指導及協調服務工作,參照區的做法組建相應工作組(以下簡稱鎮街工作組),跟進轄區范圍內既有住宅加裝電梯的政策宣傳、業務指導、協調報批、信息備案、矛盾協調、監督巡查(含質量安全監管)等工作,對違法建設情況進行記錄,及時通報區相關部門處理。
社區居委會負責轄區范圍內既有住宅加裝電梯矛盾糾紛調解工作。
區其他相關部門負責做好職責范圍內的有關業務指導工作。
第四章 申請辦理程序
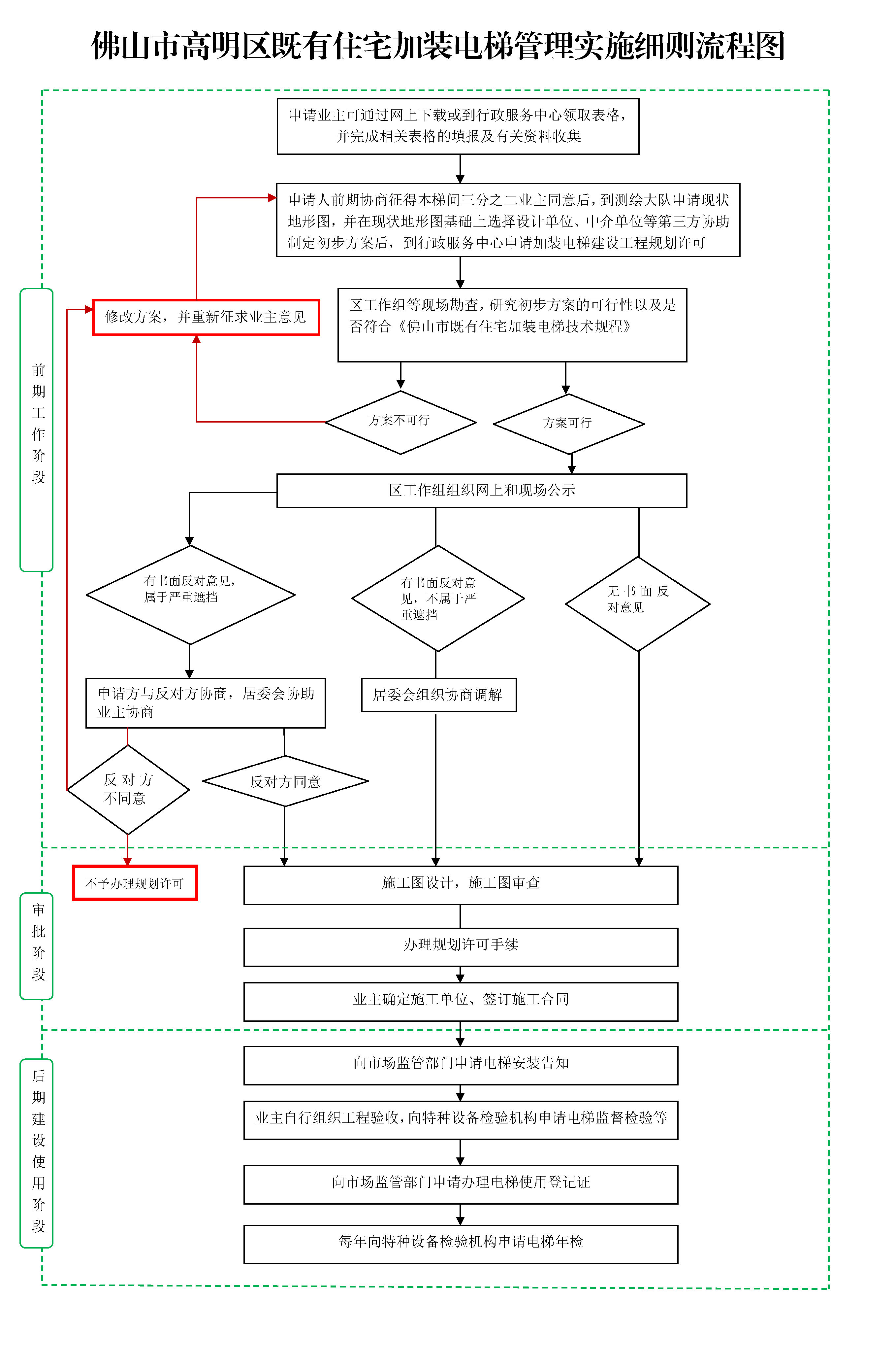
(一)信息登記,填報表格。有加裝電梯意向的既有住宅業主(下稱申請人),在充分了解本梯間業主加裝電梯意愿后,可通過網上下載或到行政服務中心報建窗口領取并填寫《佛山市建(構)筑物建設工程規劃許可申請表》《授權委托書》(詳見附件3)、《既有住宅加裝電梯業主簽名意見表》(詳見附件4)、《高明區既有住宅加裝電梯項目協議書》(詳見附件5)等相關表格信息后,將必要材料(如業主身份證、房屋權屬證明文件復印件等)一并在一門式系統受理時予以提供。業主也可委托物業服務企業、電梯生產安裝企業、加裝電梯咨詢服務機構協助完成表格填報、申請報建和驗收手續。
(二)制定方案。
1.籌集準備。申請人前期協商并征得專有部分占本棟(梯間)建筑物總面積2/3以上的業主且占總人數2/3以上的業主同意后,選擇有資質的設計單位、中介單位等第三方,協助制定初步方案。初步方案應包括四至圖、總平面圖、各樓層平面圖、各向立面圖、剖面圖,表達擬建電梯的選址位置和連接形式,標注電梯與擬加裝建筑之間及對面樓棟的距離。擬加裝電梯住宅樓棟的具體區域位置(須在地圖上標注)等。申請人在征求意見、協商協調時如遇到困難的,可提請社區居委會提供協助。
2.可行性論證。經業主協商同意并明確加裝電梯的初步方案后,申請人可通過區行政服務中心綜合窗口申請既有住宅加裝電梯《建設工程規劃許可證》,并提供以下資料:
(1)《佛山市建(構)筑物建設工程規劃許可申請表》。
(2)申請人身份證明文件。申請人為單位的,應當提交《中華人民共和國組織機構代碼證》或其它有效證明文件;申請人為業主的,應當提交業主身份證明、業主代表身份證明或者業主委員會的證明材料;接受委托代為提出申請的,還應當提交代理人身份證明文件、《授權委托書》。
(3)具有相應資質的建筑設計單位出具的加裝電梯設計方案圖紙一式兩份。
(4)《既有住宅加裝電梯業主簽名意見表》《高明區既有住宅加裝電梯項目協議書》。
(5)梯間業主身份證、房屋權屬證明文件復印件。
(6)其他法定資料。
區行政服務中心綜合窗口在收齊上述資料并受理后,將加裝電梯設計方案及相關資料反饋至區工作組,由區工作組工作人員對相關資料進行審核和現場勘查,研究其可行性以及設計方案是否符合《佛山市既有住宅加裝電梯技術規程》。如設計方案不符合相關規定的,由區工作組出具審查意見反饋申請人進行修改。
3.組織公示。區工作組確認設計方案可行后,負責將設計方案和《既有住宅加裝電梯業主簽名意見表》在區人民政府網站及擬加裝電梯單元樓道口、小區公示欄等位置公示10日,并保留公示的日期、現場照片等相關材料。
4.協商調解。公示期間如存在異議的,利害關系人應以書面形式向社區居委會或區工作組提出,所在鎮(街道)和社區居委會應當接受區工作組或業主請求,采取單獨約談、上門協調、召開協調會等多種形式組織調解,解決主要矛盾,重點深入調解本棟和擬加裝電梯對面樓棟反對業主的意見,對小區周邊其他有利害關系的業主提出書面反對意見的,也應予以調解,并協調相關業主在平等協商基礎上自愿達成調解協議,必要時,可邀請相關部門參加。調解后,鎮(街道)或社區居委會應對調解情況出具情況說明并加蓋公章提供給區工作組,由區工作組依法依規作出審批決定。有異議的業主可通過法律途徑主張權利。雙方最終均應服從司法裁定并承擔有關的經濟責任。
(三)施工圖審查。初步方案經業主充分協商、公示無異議后,業主應委托具有相應資質的設計單位進行施工圖設計,施工圖需經有資質的審圖機構進行審查,并提供以下材料:1.施工圖;2.地質勘察報告(可提供原建筑或加裝電梯位置附近可作為設計依據的地質勘察報告的,提供原地質勘察報告或附近位置的地質勘察報告;不能提供的,需補充勘察并提供勘察報告);3.加裝電梯房屋的原建筑、結構竣工圖(原則上需提交)。
(四)規劃許可證辦理。既有住宅加裝電梯可直接申請辦理建設工程規劃許可手續(原批準圖紙上已明確標識預留電梯井的除外),在施工圖審查通過后,申請人向區工作組提供審圖站意見,同時按規定繳納城市基礎設施配套費后,由自然資源分局依法核發《建設工程規劃許可證》。既有住宅加裝電梯不需辦理建設用地規劃許可、供地審批手續和占用現狀綠化補償手續,加裝電梯的建筑面積不納入用地容積率計算,不辦理不動產權登記。
(五)工程施工。既有住宅加裝電梯應依法依規委托具有相應資質的單位進行建筑方案設計、施工圖設計、施工圖設計審查、施工和監理,并向區住建水利局申請辦理《建筑工程施工許可證》(含質量安全監督手續)。施工過程中,施工單位在業主的監督下對主要材料進行抽樣,送有相應資質的檢測機構檢測,并向業主提供檢測合格報告。防雷設施安裝完成后,施工單位應委托符合資質的單位進行防雷檢測,并向業主提供防雷檢測報告。電梯施工單位應當在按照規定履行告知后、開始施工前向檢驗機構申請監督檢驗。
(六)竣工驗收。
1.工程驗收。工程完工后,業主應向區建設工程聯合驗收辦申請辦理加裝電梯工程竣工驗收。
2.使用登記。業主應當落實電梯使用管理者,由電梯使用管理者與取得相應資質的單位、電梯制造單位或其設立、委托的單位簽訂維護合同。電梯使用管理者應當在電梯投入使用前到區特種設備安全監督管理部門辦理電梯使用登記。
電梯使用管理者應建立健全電梯安全技術檔案,妥善保存電梯的出廠、安裝、改造、維修技術資料、檢驗報告、維保記錄、應急預案、人員培訓記錄等。既有住宅加裝電梯不辦理不動產登記手續,也不在不動產權或不動產登記簿上注記。相關房屋所有權或使用發生變化的,出讓人應告知受讓人加裝電梯的事實并移交有關資料。
3.建檔移交。竣工驗收合格后,業主或受委托單位應將工程資料歸檔成冊,包括工程前期資料(建設工程規劃許可證及附圖、工程地質勘查報告、電梯相關資料等),施工資料(施工圖設計審查意見及備案證明文件、設計合同、施工合同、施工資料、電梯廠家資料等),竣工資料(施工竣工資料、竣工圖、電梯維保合同、電梯合格證、代管授權委托書等),報市規劃城建檔案館接收存檔。
第五章 其 他
本實施細則由自然資源分局負責解釋,自印發之日起施行,有效期五年。自本實施細則施行之日起,新申報既有住宅加裝電梯項目按本實施細則執行。
附件:1.佛山市高明區既有住宅加裝電梯管理實施細則流程圖
2.佛山市高明區既有住宅加裝電梯工程質量安全監管工作制度
3.授權委托書(樣板)
4.既有住宅加裝電梯業主簽名意見表(樣板)
5.高明區既有住宅加裝電梯項目協議書(樣板)
附件1

附件2
佛山市高明區既有住宅加裝電梯工程
質量安全監管工作制度
為更好地開展我區既有住宅加裝電梯工程的質量安全監管工作,理順工作職責,方便群眾辦事,根據《佛山市高明區既有住宅加裝電梯管理實施細則》的相關規定,制定本制度。
一、對已辦理施工許可的加裝電梯項目,由區住建水利局負責巡查和處罰,對于未報建的項目由屬地鎮(街道)進行巡查和處罰。
二、區住建水利局和屬地鎮(街道)參照“雙隨機”的工作機制,按照一定的標準,定期組織開展既有住宅加裝電梯工程專項巡查,近期按照每個季度一次的頻率組織巡查。
三、區住建水利局和屬地鎮(街道)視情況需要組織開展既有住宅加裝電梯工程專項整治行動,專項整治行動每年不少于一次。
四、區住建水利局負責處理管理人員不到位行為、對企業進行誠信加分扣分和誠信管理、嚴重違法違規行為的行政處罰工作。
五、區住建水利局將抽查、巡查、專項整治行動中發現的一般問題通報鎮街工作組,鎮(街道)通過定期巡查等形式督促業主、施工單位、設計單位、電梯企業等進行整改。鎮(街道)可通過服務采購的形式購買既有住宅加裝電梯工程監管咨詢和巡查服務。
六、業主、施工單位、設計單位、電梯企業對工程的質量安全承擔主體責任,負責工程質量安全問題的整改和工程竣工驗收。
七、既有住宅加裝電梯工程竣工驗收后,居委會應報告鎮街工作組,由鎮街工作組定期通報區工作組及區住建水利局。
附表:既有住宅加裝電梯施工質量安全檢查表
附表
既有住宅加裝電梯施工質量安全檢查表
工程名稱:
檢查人員(蓋章): 日 期: 年 月 日
業主總負責人: 施工單位:
附件3
授權委托書(樣板)
委托人: 座/號 單元/梯________位業主(名單附后)
委托事項:既有住宅加裝電梯
一、受委托人:業主代表作為實施小組
其中,實施小組總負責人為:
委托權限:包括代為提交申請、申領現狀地形圖、委托設計、公示征求意見、與業主進行協調等。
向測繪大隊申領現狀地形圖提交材料:實施小組總負責人身份證復印件、本棟(梯間)業主土地證及房產證(一戶即可)復印件(應帶房屋平面圖及宗地圖,為方便地形圖查詢,建議優先提供證載附圖帶“獨立、統一、2000”坐標系的復印件)。
電子郵箱:
承諾:
1.申請獲得的現狀地形圖,將僅用于本梯間加裝電梯方案設計,不做他用。
2.本人已知悉一個梯間只可申請一次現狀地形圖,若本人不再擔任實施小組總負責人,本人將自覺主動向其他業主交接現狀地形圖。
3.本次申請填寫的信息及提交的資料均真實有效。
二、受委托人:報建單位/人
委托權限:辦理本既有住宅加裝電梯報建報批手續,有效期至 年 月 日止。
委托人名單:
附件4
既有住宅加裝電梯業主簽名意見表(樣板)
擬加裝電梯的建筑物: 座/號 單元/梯
注:1.產權人請在“對加裝電梯的意見”欄目中按門牌號順序填寫意見,可選擇“同意”“不同意”兩種類型意見填寫。
2.同意的戶數和面積占梯間總戶數及總面積的比例滿足三分之二及以上才可提交。
附件5
高明區既有住宅加裝電梯項目協議書(樣板)
根據國家有關法律法規,本單元相關業主經過友好協商,就本單元加裝電梯項目達成如下協議。
一、房屋坐落: 本單元相關業主同意在本梯間加裝載客電梯一部。
二、產權歸屬: 加裝電梯后的新增面積,不再另行測繪,不計入各分戶業主的產權面積和土地分攤面積,不再辦理不動產登記。
三、電梯安全管理員:推選 經培訓考試為本電梯安全管理員。
四、資金分攤比例:業主承擔的建設資金部分和日常維護保養及管理費用按下列辦法分攤: 1.電梯建設總資金暫以 萬元估算,各住戶的分攤比例按以下辦法執行,在完成項目結算后按比例多退少補。
2.電梯電費運行費用的分攤方案辦法。
3.電梯維護費用的分攤辦法。
六、電梯投入使用后,除協議提到的有關事項外,其他凡涉及本電梯使用的相關事項,按照《佛山市既有住宅加裝電梯管理辦法》《佛山市高明區既有住宅加裝電梯實施細則》執行。不盡事宜由電梯業主協商解決。
七、本協議一式3份,自然資源行政主管部門執1份,每梯項目總負責人1份,所屬鎮(街道)或社區居委會1份。本協議復印至每位業主1份。
八、本協議自簽訂之日起生效。簽約期 年 月 日。
九、其他約定:
1.對反對業主補償的約定:
2.資金籌集方案:
十、本單位業主(產權人)簽名:
政策解讀:佛山市高明區人民政府辦公室關于印發《佛山市高明區既有住宅加裝電梯管理實施細則》的通知文件解讀